Automatización de la Transcripción de Llamadas en Tiempo Real en Centros de Contacto Clínicos con Amazon Nova Sonic

Elena Digital López

En los centros de contacto de salud con gran volumen de llamados, cada interacción con un paciente se convierte en un pilar tanto operativo como clínico. En respuesta a esta necesidad, la transcripción precisa y en tiempo real ha emergido como una herramienta esencial para integrar flujos de trabajo automatizados. Esta capacidad permite no solo la coincidencia con registros médicos electrónicos (EMR), sino también la mejora de procesos, eliminando la entrada manual de datos y permitiendo al personal dedicar más tiempo a la atención al paciente.

Switchboard, MD, una empresa especializada en soluciones de inteligencia artificial y ciencia de datos para la atención médica, está a la vanguardia de esta transformación. Liderada por médicos, se dedica a optimizar la participación y los resultados de los pacientes, mientras reduce la ineficiencia que a menudo lleva al agotamiento del personal. Actualmente, gestionan más de 20,000 llamadas mensuales y su tecnología ha reducido los tiempos de espera en un 75% y la tasa de abandono en un 59%.

Sin embargo, la empresa enfrentaba un desafío crítico: la necesidad de escalar su sistema de transcripción sin sacrificar precisión ni eficacia económica. La búsqueda de una solución óptima los llevó a integrar Amazon Nova Sonic, un modelo que combina calidad y eficiencia, logrando reducir costos entre un 80 y 90% y manteniendo una tasa de error de palabras del 4%.

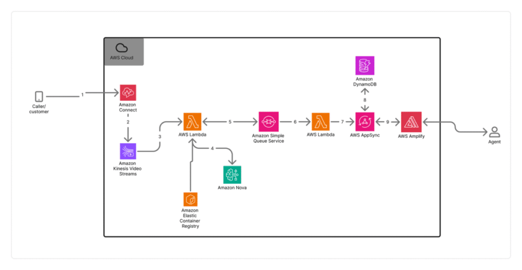
La integración de Nova Sonic con las infraestructuras existentes de Switchboard ha permitido la escalabilidad de su sistema, soportando miles de interacciones mediante el uso de servicios de Amazon como Connect y Kinesis Video Streams. Esta tecnología no solo transcribe en tiempo real, sino que identifica y separa diferentes flujos de audio, asegurando una transcripción precisa.

El resultado ha transformado la capacidad operativa de Switchboard en el sector salud, ofreciendo un modelo que no solo mejora la eficiencia sino que también proporciona un enfoque más humano y personalizado en las interacciones. Con su enfoque innovador, Switchboard, MD está redefiniendo la experiencia del paciente, subrayando su compromiso como líder en soluciones tecnológicas dentro del ámbito médico.

Suscríbete al boletín SysAdmin

Este es tu recurso para las últimas noticias y consejos sobre administración de sistemas, Linux, Windows, cloud computing, seguridad de la nube, etc. Lo enviamos 2 días a la semana.

¡Apúntate a nuestro newsletter!


– patrocinadores –

Noticias destacadas

– patrocinadores –

¡SUSCRÍBETE AL BOLETÍN
DE LOS SYSADMINS!

Scroll al inicio
×